Główne okno grafików planowanych składa się z sekcji filtrów oraz grida w postaci kalendarza z widokiem tygodniowym
Sekcja filtrów:

Na oknie dostępne są następujące filtry:
Kalendarz - identyfikator kalendarza według, którego tworzone były grafiki
Pracownik - identyfikator pracownika
Miejsce pracy - identyfikator miejsca pracy pobrany z angażu pracownika
Daty - daty początku i końca zmiany w grafiku - edytowalna pozostaje tylko data od, ponieważ data do uzupełniania jest automatycznie datą o siedem dni późniejszą; wypełnienie daty od jest obligatoryjne, można potem przechodzić na wcześniejsze i późniejsze daty klawiszami F7/F8
Godziny - początek i koniec zmiany w grafiku
Stanowisko - identyfikator stanowisko pracy - informacja pobierana z angażu pracownika
Stanowisko - miejsce - dodatkowa informacja pobierana z angażu pracownika, po której można filtrować grafiki. Stanowisko - miejcie nie jest uwidocznione na grafikach
Komórka zatrudniająca - komórka zatrudniająca pracownika
Grupa pracowników - grupa pracowników, do której mają należeć pracownicy z listy
Po wybraniu funkcji "Filtruj" z menu "Grafik", ikony
z menu podręcznego lub po użyciu skrótu klawiszowego <F3> system wyświetli stworzony wcześniej plan pracy:

Widok kalendarza podzielony jest na siedem kolumn (siedem dni) oraz tyle wierszy ile zmian jest w dniu z największą liczbą przedziałów czasowych.
Poszczególne kratki grafików pokolorowane są w zależności od tego czy zmiana przechodzi przez północ (kolor pomarańczowy) czy nie (kolor żółty)
W każdej kratce zawarte są informacje o:
Godzinie rozpoczęcia i zakończenia zmiany
Miejscu pracy
Stanowisku pracy
Pracownikach zaplanowanych do zmiany - ta informacja pojawia się w hincie(podpowiedzi) po tym jak operator ustawi kursor myszki na kratce
Na oknie "Grafik planowany" dostępne są funkcje:
Dodaj grafik - funkcja wywoływana poleceniem "Dodaj grafik" z menu "Grafik", ikoną
z menu podręcznego lub użyciem skrótu klawiszowego <NUM+>
Po wybraniu tej funkcji otworzy się okno dodawania grafiku:

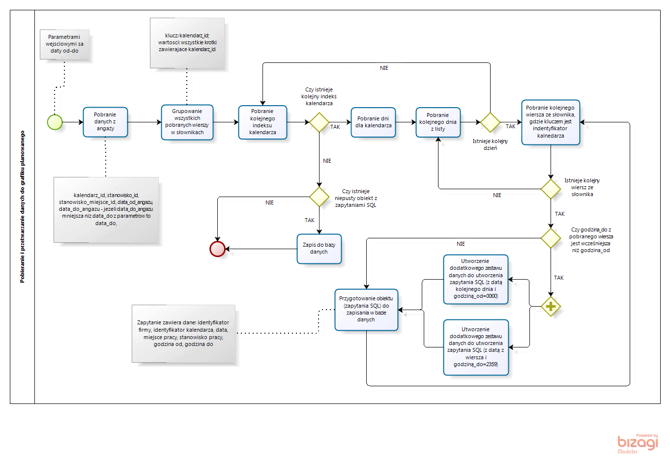
Na oknie należy wypełnić tylko daty, dla których grafik ma być stworzony. Tworzenie grafików odbywa się na podstawie algorytmu:

Usuń grafik - funkcja wywoływana poleceniem "Usuń grafik" z menu "Grafik", ikoną
z menu podręcznego lub użyciem skrótu klawiszowego <NUM->
Istnieje możliwość grupowego usuwania grafików z widoku kalendarza. Należy wówczas zaznaczyć kratki przeznaczone do usunięcia za pomocą kliknięcia myszką z wciśniętym klawiszem <CTRL> (pojedyncze zaznaczanie) lub klawiszem <SHIFT> (zaznaczanie zakresu). Nie można usuwać zamkniętych grafików
Edytuj grafik - funkcja wywoływana poleceniem "Edytuj" z menu "Grafik", ikoną
z menu podręcznego lub użyciem skrótu klawiszowego <F4> - Przechodzi do okna:

pokazuje się nam w nim lista pracowników z danego stanowiska w danym dniu, możemy przechodzić między dniami korzystając ze strzałek
, skrótów klawiszowych F7 i F8, bądź opcji Grafik -> Następny/Poprzedni dzień z menu
Ponowne użycie klawisza F4 spowoduje wejście w grafik wybranej osoby:

Możemy tam modyfikować pojedyncze zmiany wybranego pracownika, z lewej pola nieedytowalne wskazują aktualny stan w bazie, pola z prawej umożliwiają jego zmiany. Po zapisie/wczytując dane od nowa system ustawia pola z obu stron na aktualny stan w bazie danych
Filtruj - funkcja wywoływana poleceniem "Filtruj" z menu "Grafik", ikoną
z menu podręcznego lub użyciem skrótu klawiszowego <F3>
Drukuj - funkcja wywoływana poleceniem "Drukuj" z menu "Grafik", ikoną
z menu podręcznego lub użyciem skrótu klawiszowego <CTRL>+<P> - funkcja pozwala tylko na graficzny druk lub graficzny podgląd wydruku